Thin Feature Detection Tool

Thin Feature Detection module is used to detect and highlight thin features in the geometry that are difficult to manufacture in AM Process. Thin features are prone to increased thermal deformations due to build up of residual stresses. The thin feature dimensions depend on laser diameter or nozzle diameter. This tool can rotate a part and highlight critical thin sections in the geometry and calculate the areas of thin section region in each layer.

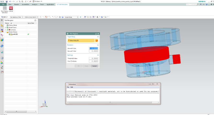
Custom GUI and result output for thin feature detection  in Siemens NX Modeling

Figure 1 Custom GUI and result output for thin feature detection in Siemens NX Modeling

Instructions

Thin feature GUI

Figure 2 Thin Feature GUI

The Thin Feature Detection GUI is shown in the figure below. The detailed explanation of each option in the GUI is given below.

a) Select Body
This option is used to select the body for which thin features are detected and highlighted.

b) Rotation along X axis
Rotation along X axis (value to be entered in degrees) will rotate the selected part along the X axis.

c) Rotation along Y axis
Rotation along Y axis (value to be entered in degrees) will rotate the selected part along the Y axis    

d) Threshold Value
The threshold length of the gap that is identified as a thin feature is entered here. (unit in mm).

e) Slice Thickness
Slice thickness is the distance between two adjacent slicing layers (unit in mm). As slice thickness decreases, the analysis is more accurate. However, decreased slice thickness will increase the processing time of the tool.

The output window of the Thin Feature Detection Tool is shown below. The result shows the total areas of the small opening features.    

Thin Feature Output Window

Figure 3 Thin Feature Output Window

Please watch the video tutorial of the module for an example part included with the zip file of the module.

Example Problem

Use the Parasolid File named SiemensPart2.x_t in the Example Parts folder attached in the Thin Feature Detection Tool module folder that you have extracted from the website.

Open the example part, try the following input configurations and note the changes in areas of the thin features.

a. Input Threshold Value as 1.0 (mm), Slice Thickness as 0.1 (mm), analyze the thin feature of the given part.

b. Increase the Threshold Value to 1.5 (mm), analyze the thin feature area.

c. Reduce the Slice Thickness to 0.01 (mm), analyze the thin feature area.

d. Rotate the part along Y axis by 90 degree. Set the Threshold Value as 1.5 (mm) and Slice Thickness as 0.1 (mm). analysis the small opening area.